empathetic designer and artist
20170113-Homeless-Shelter-Portland-Building-MN-10.jpg

CASCADIA HEALTH

 
 

Cascadia Behavioral Healthcare

Cascadia Behavioral Healthcare is the largest provider of mental health and addiction services in Oregon, treating over 15,000 clients a year. They offer services that attempt to address all aspects of physical and mental wellbeing.

Cascadia provides mental health services, addiction recovery support, primary care, wellness programs, permanent housing solutions and affordable housing to people of all ages. However, they were having issues creating trust with their branding so in this pro-bono project I rebranded their story and designed a digital platform to conglomorate all of their social medias for easy access to their patients. 

With the rising homeless population in Portland, Cascadia wanted a sign to connect to their clients and make them feel safe to come seek help. For the first time in history, Cascadia began a fund-raising effort to tap into the donations and grants within the community. As such, it needed to dramatically lift it's brand awareness and presence. While they are the largest provider, they were also one of the least promoted. 


Branding Refresh

Cascadia’s new brand identity is a visual reference to the health, healing, and homes.

The new logo anchors the heart of their organization which is the people they serve, their team members and community.

With their expansion of delivering affordable housing solutions to the community, I worked with the client to represent how homes complete a circle of health care. In addition, the shape of the roof forms a mountain that symbolizes our home in the Pacific Northwest.

The colors of the logo represent who they are and their sense of place. The lapis blue symbolizes health and healing and the vibrant green reflects wellbeing. Together these elements form the new Cascadia logo and tagline Whole Health Care™.


Social Media Campaign 

For the pro-bono relationship, we executed a social media campaign that highlighted the capabilities and effectiveness with a social media engine. The campaign was centered around Cascadia's first annual fund-raising gala. 

 

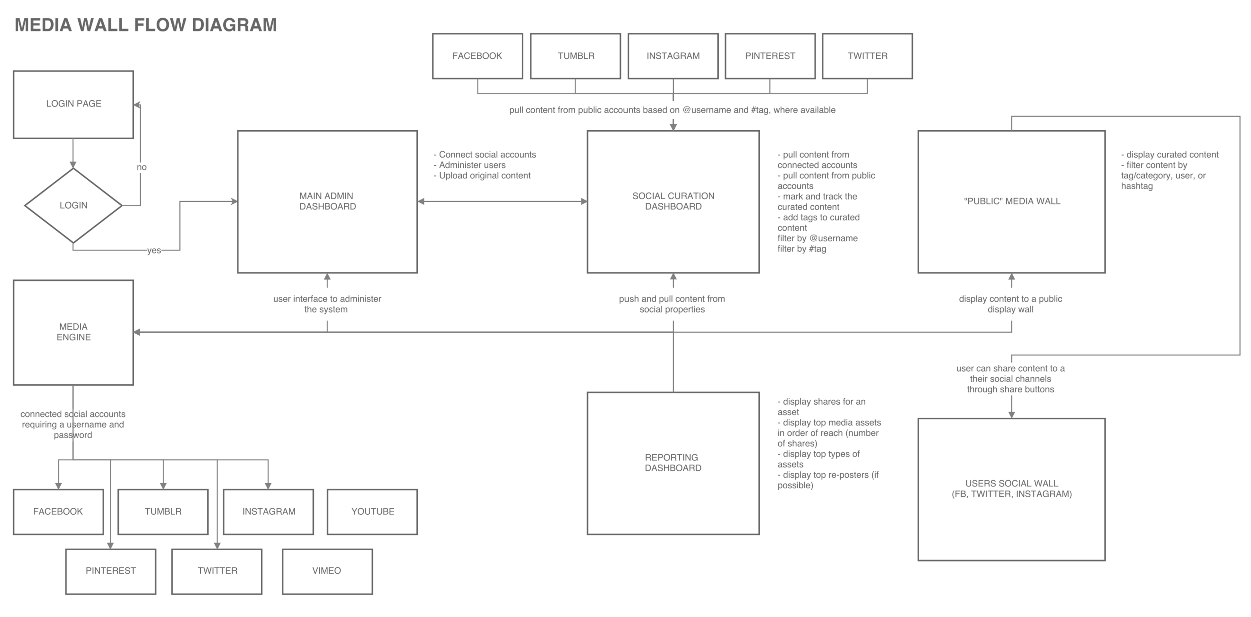
Backend Social Dashboard

Working with UX designers, I designed the back end to be easily functional for anyone to use at Cascadia. We wanted to create a place that they could easily curate all of their favorite posts from every social media platform they use. 

Front End Social Dashboard

I then skinned the front end to act like a free flowing tumble that stayed true to brand while adapting to many different styles of social media posts. I made sure the posts was easily readable and consisntently interesting to look at.

 

Creative Director — Joe Bartenhagen
UX Designer — Ryan Potter
Sr. Designer — Raisa Kuddus